
文献导读
增强触觉可穿戴设备因其在拓展人类触觉能力边界以及在医疗康复领域的广泛应用潜力而备受关注。然而,这些设备在实际应用中面临诸多挑战,例如对操作环境的高度敏感性(如压力、湿度和触摸速度的变化),以及在可穿戴性和舒适性方面存在的问题。近期,清华大学张莹莹教授团队开发了一种基于纳米纤维的增强触觉超级皮肤(AtSkin),它集成了皮肤兼容的纳米纤维传感器阵列和深度学习算法,能在不同环境下增强材料识别能力。相关研究内容以“Nanofiber-Based Superskin for Augmented Tactility”为题目,发表在期刊《Advanced Fiber Materials ( IF 21.3 )》上。
本文要点:
1、该研究开发了一种名为 AtSkin 的增强触觉超皮肤,它集成了与皮肤兼容的纳米纤维传感器阵列和深度学习算法,能够在不受周围环境影响的情况下增强材料识别能力。
2、通过静电纺丝和热压工艺,制造出一种具有多层纳米纤维结构的轻质透气摩擦电传感器阵列。精心选择的传感层组合能够捕捉不同材料的电学特性,从而实现对它们的区分。
3、结合深度学习算法,AtSkin 在区分视觉相似的树脂和织物材料时,即使在不同的环境压力和湿度条件下,准确率也能达到 9%。
4、作为概念验证,构建了一个智能增强触觉系统,该系统能够识别纹理和手感相似的织物,这展示了这种超皮肤在拓展人类触觉能力、增强增强现实体验以及革新智能医疗解决方案方面的潜力。
纳米纤维膜的制备:
该研究中,作者采用静电纺丝机(ET-X1,Ucalery)制备了纳米纤维膜。具体步骤如下:
1、首先将配制好的纺丝溶液装入带有 21G 金属喷嘴的 10mL 塑料注射器中,并固定在静电纺丝装置上。
2、不同纺丝溶液的正电压设定为 15-20kV,负电压设定为 - 3kV。
3、喷嘴与纳米纤维收集器之间的距离为 15cm,流速为 2μL・min⁻¹。
4、在纳米纤维收集器上放置硅油纸,以便后续纳米纤维膜的剥离。
5、封装层和电极基底层的聚氨酯纳米纤维沉积时间为 30 分钟。传感层的聚偏氟乙烯 - 六氟丙烯、聚乙烯醇、丝素蛋白纳米纤维沉积时间为 30 分钟。
纳米纤维传感器的制备
基于纳米纤维的摩擦电传感器通过热压工艺制备而成。将传感层、电极层和封装层依次堆叠,使用热压机在 60°C、5MPa 压力下热压 5 分钟。这一过程形成了超薄且轻质的纳米纤维传感器。
为制备电极层,将 2mg 石墨烯分散在 20mL 乙醇中,随后进行 20 分钟超声分散。用荫罩将 20mL 石墨烯分散液喷涂在 10cm×20cm 的聚氨酯纳米纤维膜上,得到石墨烯纳米网电极。

图 1 用于增强触觉的 AtSkin 的设计和工作机制,该系统能够区分外观、纹理和手感相似的织物。该系统基于纳米纤维基摩擦电传感器阵列设计而成,该阵列包含一组不同的传感层,这些传感层附着在不同的手指上,并结合了人工神经网络。经过精心设计的传感层组合能够捕捉不同材料的独特电学特性,从而实现材料感知。

图 2 基于纳米纤维的 AtSkin 的形态和透湿性。

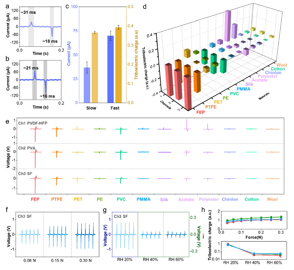
图 3 AtSkin 的摩擦电信号特性。

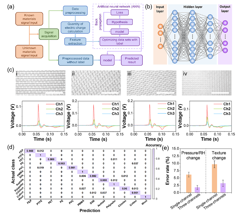
图 4 借助深度学习算法,利用 AtSkin 识别各种目标材料,包括外观和触感相似的树脂和织物。

图 5 智能 AtSkin 在材料区分中的应用及性能。
结论
总之,该研究开发了一种基于纳米纤维的 AtSkin,它能够根据电负性差异区分外观相似的材料,其性能优于人类的感官能力。AtSkin 包含三个用于传感、传导和封装的纳米纤维网络层,这些层通过静电纺丝和热压工艺制造而成。利用三种具有显著电负性差异的材料,即聚偏氟乙烯 - 六氟丙烯(PVDF-HFP)、聚乙烯醇(PVA)和丝素蛋白(SF),制作了各种传感器的传感层,然后将这些传感层集成到一个阵列中,以捕捉受试材料的电学特征。系统地研究了触摸压力和环境湿度对 AtSkin 摩擦传感性能的影响,并确定了用于材料识别的可靠且关键的信号特征。通过将 AtSkin 与人工智能算法相结合,开发了一个集成的感知 - 显示增强触觉系统,该系统能够在没有视觉辅助的情况下实时识别目标物体的材料类型。随着在各种测试条件下全面数据库的建立,对多种相似材料的识别准确率达到了惊人的 97.9%。作为概念验证,展示了这种增强触觉系统直接佩戴在手指上或集成到手套中时的材料感知能力。
AtSkin 具有重量轻、透湿性好的特点,优于现有的硅基柔性设备,确保了出色的佩戴舒适性,同时将触觉干扰降至最低,为用户友好型可穿戴技术奠定了基础。这种基于纳米纤维的增强触觉智能系统有望在增强虚拟现实体验、帮助视障人士以及为有触觉障碍的人提供支持等方面发挥作用。在实际应用方面,未来的工作可以侧重于提高集成 AtSkin 的纺织品的耐用性和可洗性。此外,在人工智能驱动的材料识别方面的持续进步,包括优化特征提取和模型泛化能力,将进一步扩大 AtSkin 的应用范围,使其适用于更广泛的材料。
原文链接:https://doi.org/10.1007/s42765-025-00550-9
Copyright © 2023 专业的静电纺丝设备服务商-15年纳米纤维静电纺丝机生产设备装置厂家,北京永康乐业科技发展有限公司 苏ICP12345678 XML地图
静电纺丝机, 静电纺丝设备, 高压静电纺丝机, 静电纺丝厂家, 静电纺丝量产, 纳米纤维, 静电纺丝纳米纤维,实验室静电纺丝设备,静电纺丝装置价格,纳米纤维静电纺丝机, 静电纺丝纤维膜,静电纺丝实验装置,静电纺丝生产设备,纳米静电纺丝机