
导读:
传统聚合物压电性能弱,无机填料与有机基质界面结合差,限制了可穿戴设备的发展。PAN 纳米纤维虽具潜力,但需进一步提升性能。中北大学丑修建教授和余俊斌教授提出了一种基于钛酸钡(BTO)/ 聚丙烯腈(PAN)的同轴压电纳米纤维(ABPCF),通过同轴静电纺丝和双溶剂协同策略,提升了界面结合力与压电性能,可精准监测面部表情并通过深度学习模型实现高准确率的情绪分类,为可穿戴设备和人机交互技术提供了新思路。相关研究成果以“A high-performance flexible coaxial BTO/PAN piezoelectric nanofibers for facial expression analysis”为题目,发表在期刊《Chemical Engineering Journal》( IF 13.3 )上。

图1. 基于ABPCF的压电光纤面部表情传感器原理图。
本文要点:
1、通过使用北京永康乐业静电纺丝设备设计了一种新型同轴纳米纤维,将钛酸钡(BTO)/聚丙烯腈 (PAN) 的两个功能单元耦合成整体。此外,双溶剂协同策略与表面改性相结合,增强了界面结合,充分利用协同增强的压电性能。
2、开发的压电传感器,具有高灵敏度和耐用性,可以准确区分各种细微的面部肌肉运动。
3、更重要的是,借助基于电输出的优化深度学习模型,可以以70% 的准确率对不同的情绪状态进行分类,包括惊讶、厌恶、快乐、愤怒和悲伤。

同轴结构在压电纳米纤维(如 ABPCF)中具有多方面优势,通过精准设计核 - 壳层的材料组合与界面相互作用,显著提升了复合材料的性能。以下是其核心优势及具体表现:
优化应力传递与电荷生成
核 - 壳层协同作用:内核(如 BTO 陶瓷)提供高压电系数,外壳(如 PAN 聚合物)赋予柔韧性和机械支撑。当外部应力作用于纤维时,柔性外壳均匀捕获形变,通过强界面结合将应力高效传递至刚性内核,触发 BTO 的压电效应,产生电荷。
定向极化增强:同轴纺丝过程中,高压电场促使 BTO 纳米颗粒沿纤维轴向有序排列,形成定向极化通道,增强压电响应的一致性。
改善界面相容性与结构稳定性
抑制填料团聚:传统混合纺丝中,BTO 纳米颗粒易因表面能高而团聚(如图 S6 显示混合纺丝纤维表面有颗粒堆积),而同轴结构将 BTO 限制在内核,通过壳层 PAN 的物理隔离和化学锚固(如氢键作用),减少颗粒间直接接触,实现均匀分散。
界面保护作用:PAN 外壳作为 “缓冲层”,降低 BTO 内核在受力时的直接冲击,减少裂纹萌生与扩展。耐久性测试表明,ABPCF 在 10,000 次循环后电压衰减仅 3%,而无壳层的 BTO 纳米纤维膜衰减超 20%。
功能分层与性能调控
多材料集成:核 - 壳层可分别设计不同功能材料,例如:
内核:高压电陶瓷(如 BTO)、导电填料(如碳纳米管);外壳:柔性聚合物(PAN、PVDF)、生物相容性材料(PLA)。
这种设计实现了压电性能(内核)与穿戴舒适性(外壳)的平衡,ABPCF 的透气性(孔隙率 45%)和皮肤贴合度优于纯陶瓷基传感器。

图2. (a)纺丝前驱体a的构型过程和BTO纳米颗粒的APTES硅化过程(b)同轴纺丝示意图。(c)纺丝前驱体B的构形过程。

图 3. (a-d) 分别为 0-ABPCF、5-ABPCF、20-ABPCF 和 50-ABPCF 在 4 μm 和 1 μm 放大倍数下的扫描电子显微镜(SEM)图像。(e) 为 (a-d) 中每个图像对应的 100 根纤维的直径分布图。(g-h) 为 5-ABPCF、20-ABPCF 和 50-ABPCF 的透射电子显微镜(TEM)图像:其中 (g) 为 20-ABPCF 的 TEM 图像,(h) 为其放大视图;(i-j) 分别为 5-ABPCF (i) 和 50-ABPCF (j) 的 TEM 图像。(k) 为 20-ABPCF 中碳(C)、氮(N)、钡(Ba)和钛(Ti)元素的能谱(EDS)图。

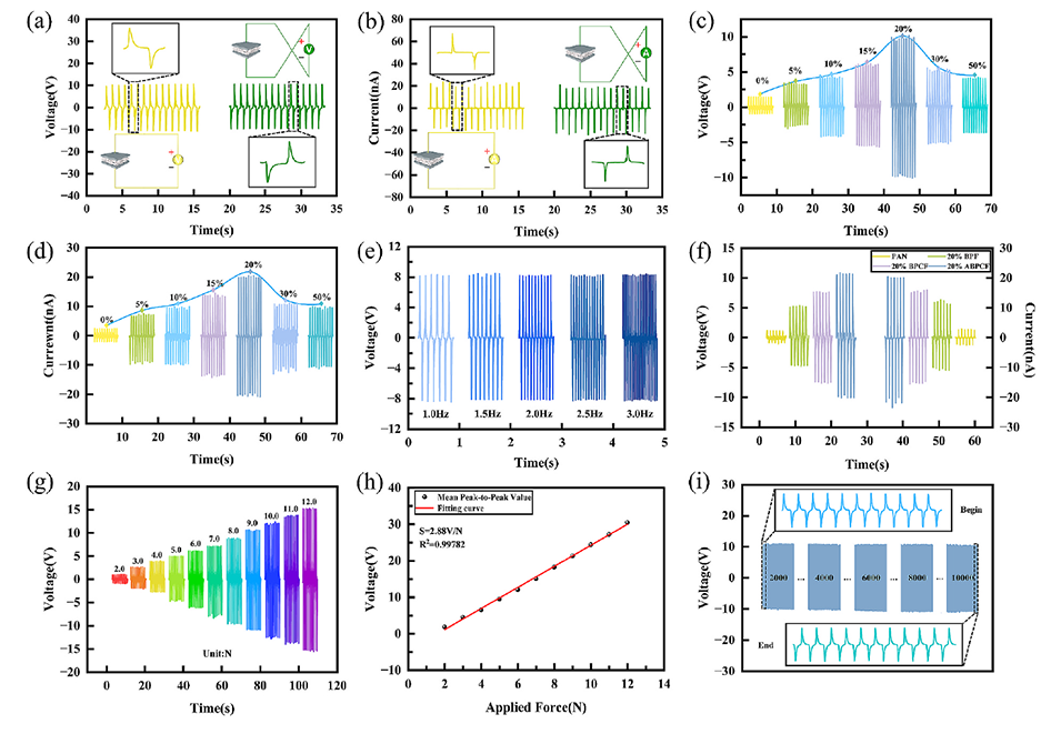
图 4. (a-b) 基于 ABPCF 的压电纤维传感器在正向和反向连接下的输出电压 (a) 和电流 (b)。(c-d) 基于 0–50-ABPCF 的压电纤维传感器的输出电压 (c) 和电流 (d)。(e) 基于 20-ABPCF 的压电纤维传感器在 1.0、1.5、2.0、2.5 和 3.0 Hz 频率下的输出电压。(f) 聚丙烯腈纤维 (PF)、20 wt% BTO 含量的 BTO/PAN 复合纤维 (20-BPF)、20-BPCF 和 20-ABPCF 的输出对比。(g-h) 基于 20-ABPCF 的压电纤维传感器在 2.0 至 12.0 N 压力下的输出电压 (g) 和灵敏度 (h)。(i) 基于 20-ABPCF 的压电纤维传感器的输出电压稳定性测试。

图 5. (a) 皱眉和抬眉时眉间肌的振幅感知。(b) 正常眨眼和快速眨眼时的传感器输出信号。(c) 发音“N”“U"、”C”时传感器检测到的口部肌肉振幅。(d) 静息状态和活动状态下鼻翼肌肉运动对应的传感器输出。(e)张口和咀嚼时咬肌的输出信号。(f) 声带发出低音和高音时的传感器输出。(g)正常呼吸时传感器监测到的鼻翼肌肉运动信号。

图 6. (a) 传感器监测的面部肌肉输出通过深度学习显示和反馈的过程。(b) 口轮匝肌在五种基本情绪(惊讶、厌恶、快乐、愤怒和悲伤)表现期间的输出。(c) 残差网络模型的流程图。(d) 残差网络模型输出的混淆矩阵结果。(e) 不同情绪的精确率(P)、召回率(R)和 F1 分数(F1)指标雷达图,数据由 ABPCF 压电纤维传感器监测获取。(f) 每种情绪的二维光谱图及相应权重热图。
结论:
综上所述,本研究通过同轴纺丝结合双溶剂协同策略及表面改性技术,成功开发了一种新型 BTO/PAN 复合纳米纤维(ABPCF)。这种创新方法在简化工艺的同时,有效增强了聚丙烯腈(PAN)与钛酸钡(BTO)之间的界面结合力,改善了 BTO 纳米颗粒在 PAN 基质中的分散性,并充分利用了两者的协同压电效应,从而显著提升了复合纤维的压电性能。
基于 ABPCF 的压电纤维传感器在多尺度表征中表现出优异性能,具有良好的线性度(0.9978)、高灵敏度(2.88 V/N)、快速响应时间(38 ms)和出色的耐久性(超过 10,000 次循环)。这些特性使其在监测细微生理运动(尤其是面部肌肉活动)方面具有显著优势。此外,通过集成深度学习算法,该传感器能够精准捕捉面部肌肉的细微变化并提取关键特征。利用残差网络模型(Residual Network)和经连续小波变换(CWT)处理的光谱图数据,该系统可高效自动地识别面部表情,区分惊讶、厌恶、快乐、愤怒和悲伤等多种基本情绪表达。
该技术的应用不仅提高了情绪识别的准确性,还实现了隐私保护型表情识别。压电传感器的自供电能力降低了对外部电源的依赖,增强了设备的便携性和实用性,为情绪分析领域带来了新的突破。这项工作有望推动高性能压电纤维在可穿戴设备和人机交互中的应用,为用户提供更自然、直观的交互体验。
原文链接:https://doi.org/10.1016/j.cej.2025.163932
Copyright © 2023 专业的静电纺丝设备服务商-15年纳米纤维静电纺丝机生产设备装置厂家,北京永康乐业科技发展有限公司 苏ICP12345678 XML地图
静电纺丝机, 静电纺丝设备, 高压静电纺丝机, 静电纺丝厂家, 静电纺丝量产, 纳米纤维, 静电纺丝纳米纤维,实验室静电纺丝设备,静电纺丝装置价格,纳米纤维静电纺丝机, 静电纺丝纤维膜,静电纺丝实验装置,静电纺丝生产设备,纳米静电纺丝机