
文献导读:
在军事和临床环境中,不受控制的出血和伤口感染的发生是造成死亡的一个重要原因,特别是在创伤性损伤的情况下。在这方面,开发一种有效的方法来促进快速止血和治疗感染伤口具有重要的意义和价值。基于此,青岛大学吴桐教授在期刊《Advanced Fiber Materials ( IF 17.2 )》上,发表题目为“One-Step Manufacture and Crosslinking of Gelatin/Polygonum sibiricum Polysaccharide Bioactive Nanofibrous Sponges for Rapid Hemostasis and Infected Wound Healing”的论文,开发了一种用于快速止血和感染伤口愈合的纳米纤维海绵。

本文要点:
1、采用自制液体涡流收集器,利用静电纺丝法一步合成明胶/何首乌多糖多糖(PSP)生物活性纳米纤维海绵。
2、由于在静电纺丝溶液中加入一定比例的单宁酸(TA),得到的明胶-单宁酸-皂角多糖(GelTa-PSP)纳米纤维海绵可以在静电纺丝过程中进行原位交联,很容易收集到预期的形状和大小,无需任何有毒的交联剂进行后处理。
3、GelTa-PSP纳米纤维海绵具有优异的吸水和止血性能,足够的抗菌活性和良好的生物相容性。具体来说,GelTa-PSP纳米纤维海绵促进血细胞粘附并表现出强大的止血能力。
4、与医用纱布相比,GelTa-PSP纳米纤维海绵在大鼠断尾和肝损伤模型中具有有效的促凝功能和止血作用。此外,由于中草药类黄酮多糖的生物活性,GelTa-PSP纳米纤维海绵在感染大鼠的伤口愈合中表现出增强的性能。

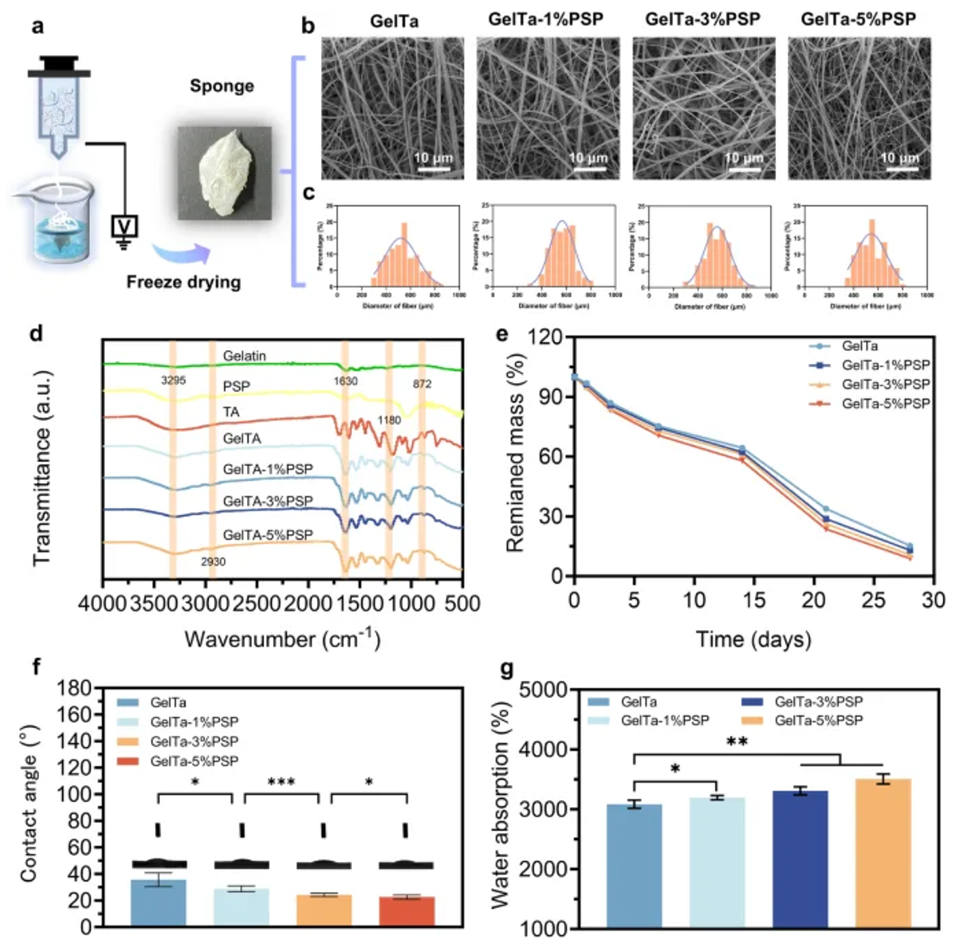
图1. GelTa-PSP 纳米纤维海绵的物理和化学表征。a GelTa-PSP 纳米纤维海绵的制备。纳米纤维海绵的 b SEM 图像(比例尺 = 10 μm)。c 纳米纤维海绵的直径分布。d FTIR 光谱。e 降解率。f 亲水性。g 吸水率。

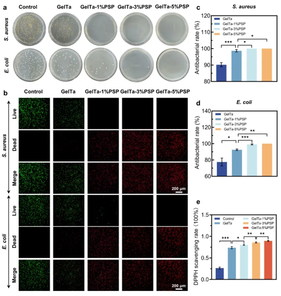
图2. 对金黄色葡萄球菌和大肠杆菌的体外抗菌活性和抗氧化特性。a 金黄色葡萄球菌和大肠杆菌菌落的数字图像。b 活/死染色的荧光图像(绿色:活;红色:死)。金黄色葡萄球菌和 d 大肠杆菌的抗菌率统计。e DPPH 自由基清除能力。

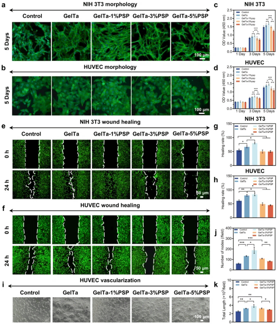
图3. GelTa-PSP 纳米纤维海绵的生物相容性。荧光显微照片显示 a NIH 3T3 和 b HUVEC 细胞分别与不同组海绵提取物共培养 5 天后,以载玻片作为对照。c NIH 3T3 和 d HUVEC 细胞在不同组海绵提取物上共培养 1、3 和 5 天后的活力。e NIH 3T3 和 f HUVEC 细胞与每组海绵提取物共培养 24 小时的迁移能力。量化与每组海绵提取物共培养 24 小时的 g NIH 3T3 和 h HUVEC 细胞的伤口闭合率。j 节点数和 k 总长度统计信息。

图4. GelTa-PSP 纳米纤维海绵的体外止血性能分析。a 处理红细胞的数字图像(阴性对照:生理盐水;阳性对照:Triton X-100)。b 与不同海绵孵育后红细胞的溶血率。c 纱布和不同海绵暴露于血液中并在 PBS 中浸泡 1 分钟后血液吸收的数字图像。d 纱布和不同复合海绵的凝固指数。培养 1 小时后血细胞粘附在不同复合支架上的 e SEM 图像。

图5. GelTa-PSP 纳米纤维海绵的体内止血性能分析。a 海绵对大鼠止尾止血作用的示意图和 b 数字图像。c 大鼠断尾后失血。d 大鼠断尾止血时间。e 海绵对大鼠肝脏止血作用的示意图和 f 数字图像。g 大鼠肝脏失血。h 大鼠肝脏止血时间。

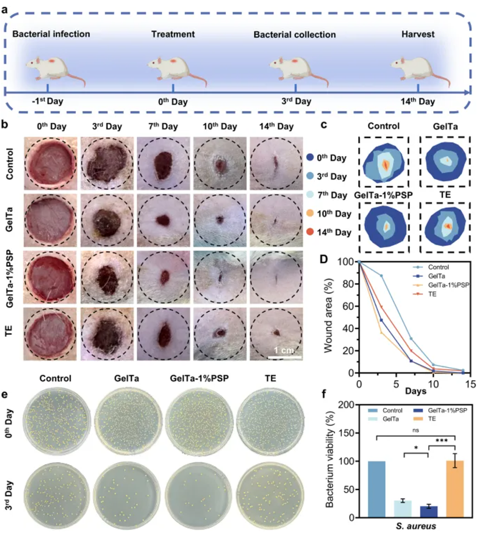
图6. GelTa-PSP 纳米纤维海绵的体内伤口愈合和抗菌能力研究。a 大鼠金黄色葡萄球菌感染伤口模型示意图。b 每组第 0 天、第 3 天、第 7 天、第 10 天和第 14 天的伤口闭合视图。c 不同组 14 天的伤口愈合示意图。d 14 天内不同组剩余伤口面积的相对百分比。e 第 3 天伤口上金黄色葡萄球菌菌落的数字图像。f 对金黄色葡萄球菌的抗菌率。

图7. a 术后 7 天 H&E 染色组织学切片,显示不同组伤口床中的肉芽组织、形成的表皮组织、炎性细胞和成纤维细胞积累。Masson 的三色染色组织切片显示正常的皮肤和伤口组织中胶原蛋白分布的不同处理。CD31 免疫组化切片显示新血管。手术后 14 天 b H&E 染色、Masson 三色染色和 CD31 免疫组化结果。虚线的右侧是放大的区域。
原文链接:
https://doi.org/10.1007/s42765-025-00545-6
Copyright © 2023 专业的静电纺丝设备服务商-15年纳米纤维静电纺丝机生产设备装置厂家,北京永康乐业科技发展有限公司 苏ICP12345678 XML地图
静电纺丝机, 静电纺丝设备, 高压静电纺丝机, 静电纺丝厂家, 静电纺丝量产, 纳米纤维, 静电纺丝纳米纤维,实验室静电纺丝设备,静电纺丝装置价格,纳米纤维静电纺丝机, 静电纺丝纤维膜,静电纺丝实验装置,静电纺丝生产设备,纳米静电纺丝机