
文献导读:
结膜对保护眼睛免受伤害或感染至关重要,从而确保视力的保存。结膜感染损伤的修复是必要的。鉴于此,东华大学莫秀梅教授和周兴平研究员等人,重点介绍了具有抗菌和抗炎作用的纳米纤维的发展,及其在结膜损伤的治疗中显示出良好的效果。相关研究成果以“Flexible Copper-Doped Silica Fibers Promote Infected Conjunctival Tissue Repair Through Antibacterial and Anti-inflammatory Effects”为题目,发表于期刊《Advanced Fiber Materials》上。
本文要点:
1、本研究开发了具有多功能抗菌和抗炎特性的铜掺杂柔性二氧化硅纳米纤维(SiO2@Cu NFs)。
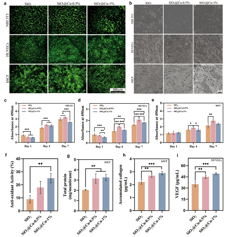
2、电纺丝膜中铜离子的持续释放可有效促进其抗菌和生物活性。纳米纤维膜也表现出生物相容性,促进细胞生长、血管生成和炎症调节。
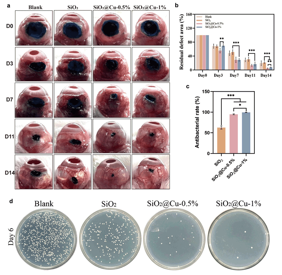
3、体内评价进一步揭示了SiO2@Cu NFs促进结膜结构和功能恢复的治疗效果。
4、综上所述,SiO2@Cu NFs可能在制造替代眼绷带以抑制细菌感染和促进眼组织修复方面具有重要的前景,并且可能也用于相关学科。
一张图读懂全文:

SiO2@Cu NFs如何促进感染结膜组织的抗菌和抗炎作用?
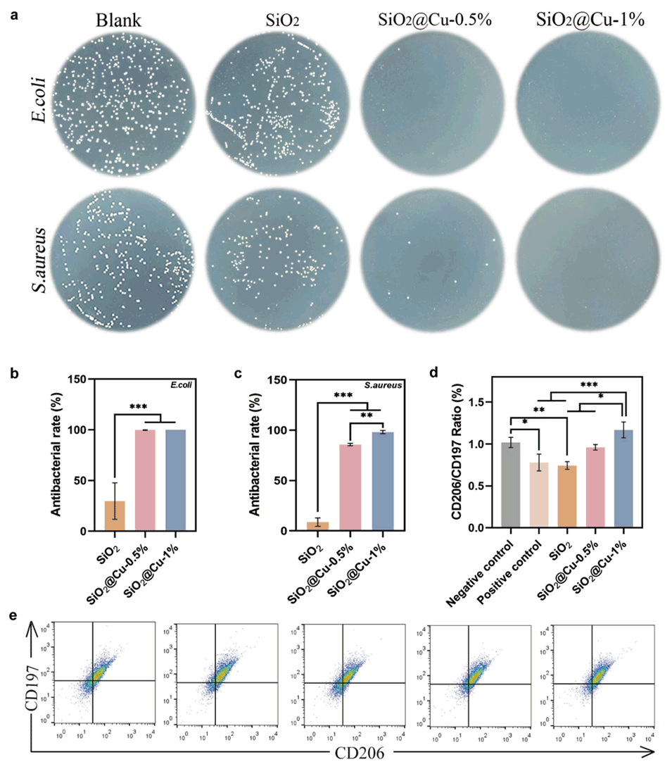
铜掺杂二氧化硅纳米纤维通过释放铜离子促进感染结膜组织的抗菌作用,已被证明具有很强的抗菌性能。这些纤维抑制细菌的生长,如金黄色葡萄球菌,在体外和体内,导致细菌菌落的显著减少。此外,从纤维中释放的铜离子诱导抗炎作用,可能减少损伤部位的炎症。纤维还表现出生物相容性,促进细胞生长、血管生成和炎症调节,有助于修复过程。
纳米纤维膜在修复过程中如何表现出生物相容性,促进细胞生长、血管生成和炎症调节?
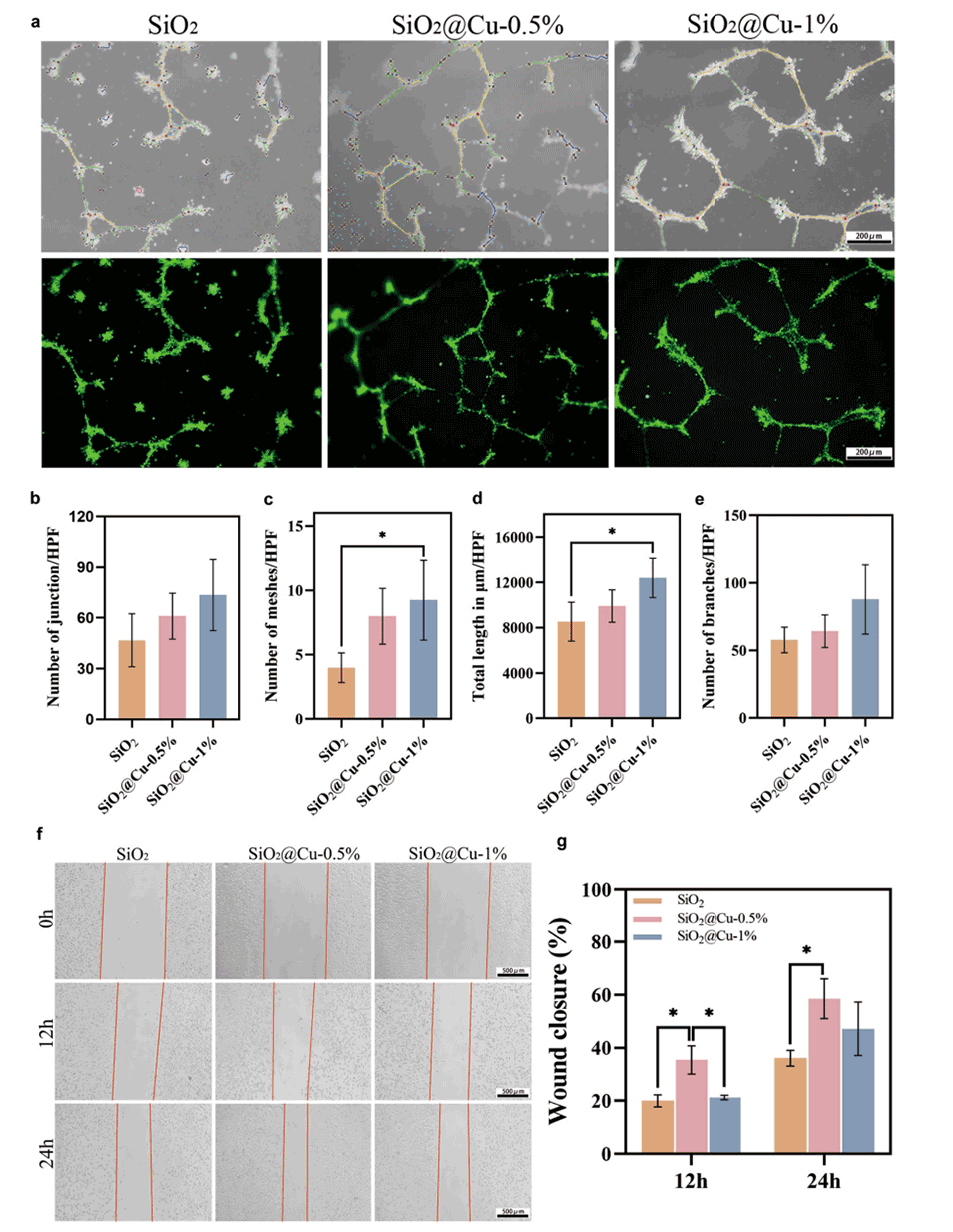
纳米纤维膜具有生物相容性,对细胞和组织无毒,允许细胞粘附、增殖和迁移。这种生物相容性支持细胞生长和组织再生。这些膜也促进血管生成,新血管的形成对向愈合组织提供营养和氧气至关重要。此外,纳米纤维膜通过减少受伤部位的炎症反应,有助于调节炎症,为组织修复创造更有利的环境。总的来说,纳米纤维膜的这些特性通过促进受损组织中的细胞生长、血管生成和炎症调节来支持修复过程。

图1柔性SiO2@Cu NFs的形貌分析。

图2 SiO2@Cu NFs的理化性质。

图3 SiO2@Cu NFs的细胞相容性。

图4 体外HUVECs小管样网络的形成。

图5 SiO2 NFs和SiO2@Cu NFs的抗菌和抗炎性能。

图6 家兔结膜缺损的再生。

图7不同类型膜处理结膜缺损修复后的组织形态学分析。

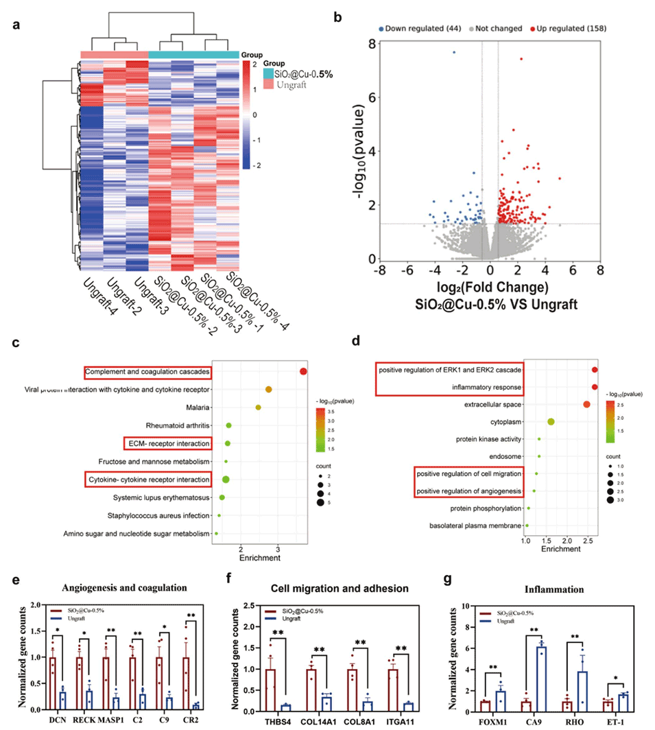
图8 全转录组RNA测序揭示了伤口微环境。
全文链接:
https://doi.org/10.1007/s42765-023-00358-5
Copyright © 2023 专业的静电纺丝设备服务商-15年纳米纤维静电纺丝机生产设备装置厂家,北京永康乐业科技发展有限公司 苏ICP12345678 XML地图
静电纺丝机, 静电纺丝设备, 高压静电纺丝机, 静电纺丝厂家, 静电纺丝量产, 纳米纤维, 静电纺丝纳米纤维,实验室静电纺丝设备,静电纺丝装置价格,纳米纤维静电纺丝机, 静电纺丝纤维膜,静电纺丝实验装置,静电纺丝生产设备,纳米静电纺丝机