
导读:
近日,四川大学赵长生教授团队赵伟峰教授通过双向静电纺丝装置,将PVA/CMC和PVA/Fe-PMA纤维交织在一起,制备了PVA- fp -CMC纳米纤维膜。该膜具有出色的渗出液吸收能力和强效的杀菌效果。相关研究成果以“Exudate-Induced Gelatinizable Nanofiber Membrane with High Exudate Absorption and Super Bactericidal Capacity for Bacteria-Infected Wound Management”为题目发表于期刊《Advanced Healthcare Materials》上。
本文要点:
开发了一种由聚乙烯醇(PVA)、羧甲基壳聚糖(CMC)和掺铁磷钼酸(Fe-PMA)组成的可凝胶化、近红外(NIR)响应的纳米纤维膜,该膜具有优异的渗出液吸收能力和有效的杀菌效果,称为PVA-FP-CMC膜。
独特的渗出液诱导凝胶化过程使膜具有较高的渗出液吸收和保留能力,形成的水凝胶也能捕获在渗出液中繁殖的细菌。
还首次发现Fe-PMA的光热转化能力和光催化活性均高于PMA。因此,Fe-PMA的存在为膜提供了光热和光动力杀灭细菌的治疗效果。
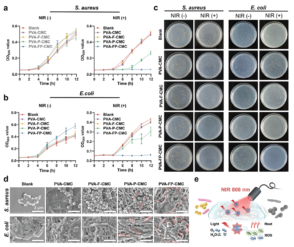
PVA-FP-CMC膜的液体吸收率为7%,光热转换效率为41.9%,羟基自由基(•OH)和单重态氧(1O2)的生成较高,对金黄色葡萄球菌和大肠杆菌的杀灭率分别为100%和99.6%。
制备和形态表征
1、通过双向静电纺丝技术,将聚乙烯醇 (PVA)/羧甲基壳聚糖 (CMC) 混合纺丝溶液 (PVA/CMC) 和 PVA/Fe-PMA 纺丝溶液 (PVA/Fe-PMA) 混合在一起,制备了 PVA-FP-CMC 纳米纤维膜。
2、亲水性聚合物 PVA 和 CMC 提供了吸收伤口渗出液的能力,吸收的渗出液诱导 PVA-FP-CMC 纳米纤维膜转变为具有双网络交联结构的水凝胶膜。
3、当 PVA-FP-CMC 膜应用于细菌感染的伤口时,纤维迅速吸收过多的伤口渗出液,细菌在 808 nm 近红外光照射下产生的均匀 PTT 效应杀死。
PVA-Fe-CMC膜的独特性质包括:
它可以在吸收伤口渗液后转化为水凝胶膜。渗液诱导的凝胶化可以有效吸收和保留渗液。
它在水凝胶中形成双网络交联结构。PVA和CMC通过氢键和纠缠形成第一个网络,Fe-PMA与CMC形成配位键形成第二个网络。这种双重交联提高了机械强度和液体保持能力。
它包含Fe-PMA,可以在近红外照射下产生热,同时生成活性氧类物质(ROS)如羟基自由基和单态氧,赋予它光热和光动力杀菌性能。
Fe-PMA在纤维中的均匀分布使近红外照射下产生均匀的光热转化和光动力效应,而不是局部过热。
它表现出520.7%的高渗液吸收率和41.9%的光热转化效率。它也对金黄色葡萄球菌和大肠杆菌表现出强大的抗菌效果。
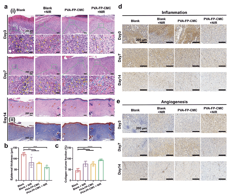
在小鼠模型实验中显示它可以促进伤口愈合,且无毒性。
总之,它独特的渗液诱导凝胶化和双网络结构,以及光热和光动力性质赋予它高效的渗液管理能力和杀菌功能,用于伤口治疗。

Scheme 1. PVA-FP-CMC纳米纤维膜的制备和应用方案。

图1 纳米纤维膜的制备及形态表征。

图2 膜的液体吸收能力。

图3 PTT和PDT的分析和评估。

图4膜的抗菌分析。

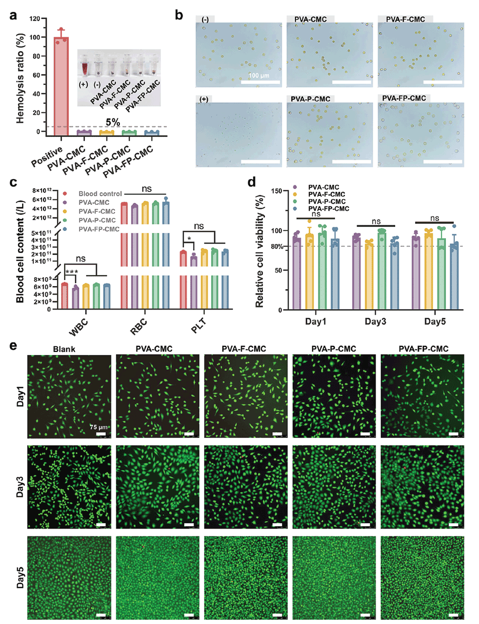
图5 膜的生物相容性评价。

图6 细菌感染创面模型治疗效果评价。

图7 组织形态学和免疫组织化学分析。
原文链接:https://doi.org/10.1002/adhm.202303293
Copyright © 2023 专业的静电纺丝设备服务商-15年纳米纤维静电纺丝机生产设备装置厂家,北京永康乐业科技发展有限公司 苏ICP12345678 XML地图
静电纺丝机, 静电纺丝设备, 高压静电纺丝机, 静电纺丝厂家, 静电纺丝量产, 纳米纤维, 静电纺丝纳米纤维,实验室静电纺丝设备,静电纺丝装置价格,纳米纤维静电纺丝机, 静电纺丝纤维膜,静电纺丝实验装置,静电纺丝生产设备,纳米静电纺丝机