
导读:
近期,东华大学莫秀梅教授等人利用静电纺丝开发了一种多功能纤维敷料,能够有效治疗感染伤口并促进伤口愈合。相关研究成果以“Multi-functional fibrous dressings for infectious injury treatment with anti-adhesion wound healing”为题目,发表于期刊《Materials & Design》上。
本文要点:
这项研究制备了一种多功能纤维敷料,可用于治疗感染性创伤并促进伤口愈合。
敷料利用了一种从Prominin-1中提取的肽(PR1P,简称为BP)和牛至精油(OEO,简称为O),通过在电纺聚(L-丙交酯-共-乙交酯)/明胶(PG)基纤维敷料中同时利用BP和O来制造抗粘连、抗感染和血管生成伤口敷料。
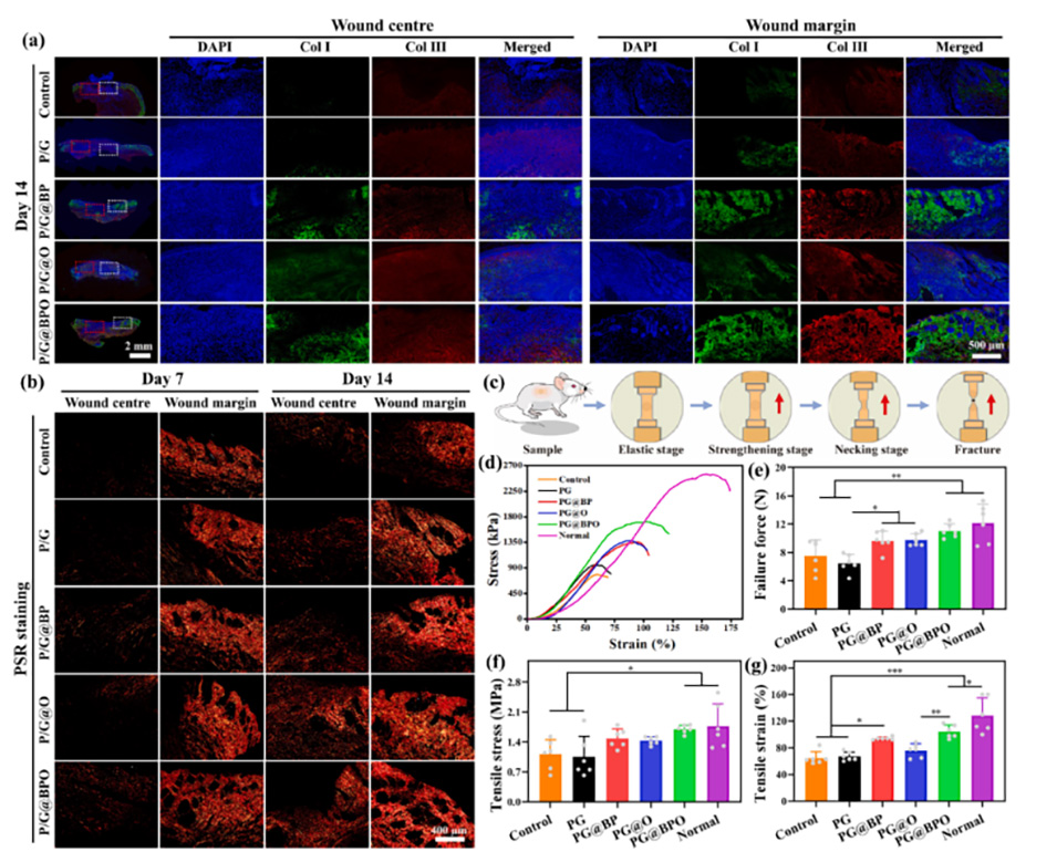
这种敷料具有抗炎、抗氧化、抗菌和促血管生成的特性。在植入后14天,PG@BPO敷料实现了良好的伤口愈合,同时具有抗粘连和抗感染特性。修复后皮肤的抗拉强度几乎与正常皮肤相似。
多功能敷料通过以下机制防止粘连并促进伤口愈合:
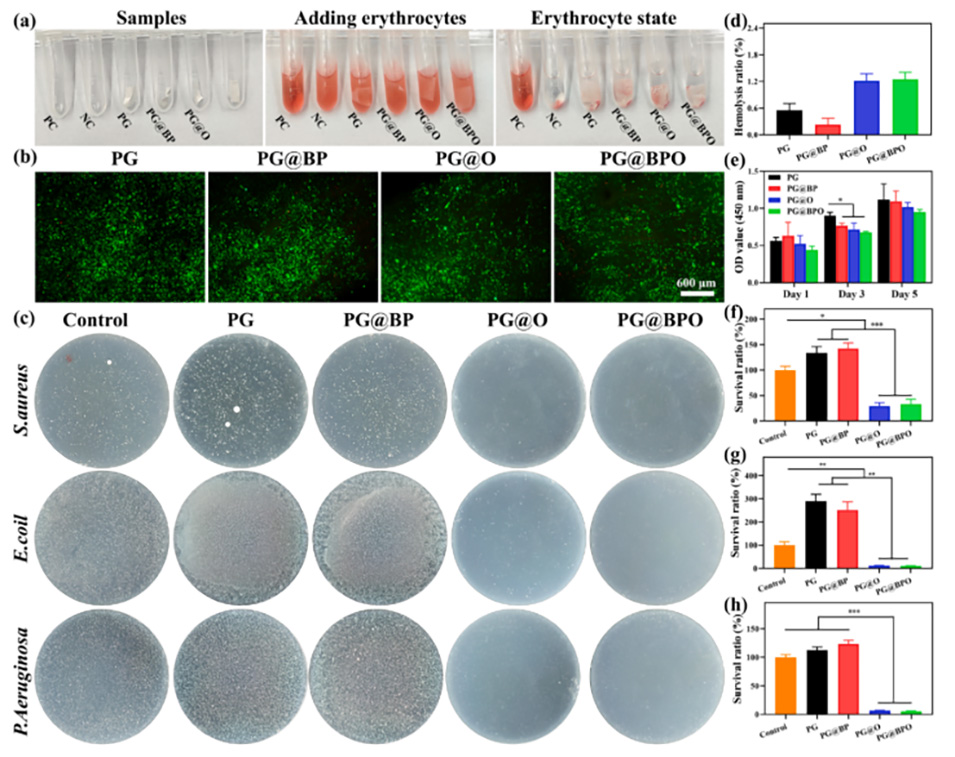
1、抗粘连特性:该敷料表现出良好的抗粘连性能,这归因于牛至精油(OEO)成分以及敷料的微孔结构。O的释放形成了具有高效保水能力的疏水油膜,从而进一步抑制了组织粘连。此外,O具有显著的抗菌特性,同时具有抗炎和抗氧化作用,进一步促进了抗粘连特性。
2、促进伤口愈合:该敷料具有抗炎、抗氧化和抗菌特性,有助于快速伤口愈合、良好的上皮再生、新血管生成和胶原成熟。敷料还促进血管生成并加速细胞外基质(ECM)的产生,从而促进伤口愈合。在敷料中利用Prominin-1衍生肽(PR1P)和牛至精油(OEO)增强了其生物学功能,包括增强血管生成并为组织再生提供有利环境。
这些机制共同促使多功能纤维敷料在感染性创伤治疗中防止粘连并促进伤口愈合。

图1 纤维的物理化学特性。

图2 膜的生物相容性和抗菌性能。

图3 不同类型膜的体外生物学功能。

图4 金黄色葡萄球菌感染大鼠全层切除缺损模型膜的评价。

图5 金黄色葡萄球菌感染伤口模型中不同类型膜处理后伤口中心和边缘的免疫荧光染色。

图6 (a)第14天创面血管新生。(b)伤口中心和边缘的炎症反应。第14天创面血管数(c)、成熟血管数(d)、cd68阳性巨噬细胞数(e)、cd206阳性巨噬细胞数(f)。
原文链接:
https://doi.org/10.1016/j.matdes.2023.112459
Copyright © 2023 专业的静电纺丝设备服务商-15年纳米纤维静电纺丝机生产设备装置厂家,北京永康乐业科技发展有限公司 苏ICP12345678 XML地图
静电纺丝机, 静电纺丝设备, 高压静电纺丝机, 静电纺丝厂家, 静电纺丝量产, 纳米纤维, 静电纺丝纳米纤维,实验室静电纺丝设备,静电纺丝装置价格,纳米纤维静电纺丝机, 静电纺丝纤维膜,静电纺丝实验装置,静电纺丝生产设备,纳米静电纺丝机