研究背景:
静电纺丝技术是制备纳米纤维敷料的一种简单、通用的方法。与传统的棉纱布、医用海绵等敷料相比,电纺丝纳米纤维敷料促进皮肤成纤维细胞的粘附、迁移和增殖,加快创面愈合。此外,静电纺纳米纤维具有良好的微生物阻隔性能和良好的透湿透气性能。它们还可以作为负载各种生物活性剂和/甚至活细胞的良好载体,进一步赋予静电纺丝敷料预定的生物功能甚至多种功能,显著改善不同慢性皮肤伤口的愈合效果,同时大大缩短治疗时间程序。

近期,青岛大学陈韶娟教授团队发表综述,介绍了治疗糖尿病伤口所面临的挑战,以及电纺纳米纤维在促进伤口愈合方面的潜力。相关研究成果以“Recent Advances in Electrospun Nanofiber-Based Strategies for Diabetic Wound Healing Application”为题目,发表于期刊《Pharmaceutics》上。
本文要点:
1、本文首先简要介绍糖尿病溃疡和静电纺丝过程,然后详细介绍基于静电纺丝的糖尿病伤口治疗策略的最新进展。
2、重点介绍了静电纺丝与生物活性成分和/或细胞治疗的协同应用。
3、讨论了静电纺纳米纤维制备水凝胶敷料的优点。
4、深入讨论了基于静电纺丝的糖尿病伤口治疗策略的挑战和前景。
一张图读懂全文:

电纺纳米纤维如何促进糖尿病溃疡的伤口愈合?
1、电纺纳米纤维的小纤维直径和大比表面积模拟了天然组织的细胞外基质(ECM),可以促进细胞的粘附、迁移和增殖。
2、电纺纳米纤维可携带生物活性物质,如抗生素、金属纳米颗粒和抗菌肽,这些物质可以通过控制炎症、预防感染和促进组织再生来改善愈合过程。
3、电纺纳米纤维具有高孔隙度和小孔径,作为天然屏障有效防止外部病原微生物的感染,同时保证伤口处的透气性。
4、电纺纳米纤维具有多种功能,如止血、抗菌、抗氧化、调节炎症和促进血管生成等,这些功能对于治疗难以愈合的糖尿病伤口非常重要
电纺纳米纤维在伤口愈合方面有哪些潜在的应用?
电纺纳米纤维在伤口愈合中的潜在应用包括个性化治疗、智能纳米纤维的设计以及临床应用。
1、个性化治疗:包括定制电纺纳米纤维的特性,以满足个体患者的特定需求,从而改善治疗效果。
2、智能纳米纤维的设计:指开发具有智能功能的先进纳米纤维,如控制药物释放或对特定伤口条件的响应行为,从而提高伤口愈合的有效性。
3、临床应用:在临床环境中采用电纺纳米纤维作为各种类型伤口(包括糖尿病伤口)的标准治疗方式。
这些未来的应用表明了电纺纳米纤维在伤口愈合领域的巨大潜力。

图1:各种基于电纺丝的糖尿病溃疡处理应用策略。

图2 (A)常规静电纺丝装置示意图。(B)混纺静电纺丝。(C)乳液静电纺丝。(D)并排静电纺丝。(E)同轴静电纺丝。

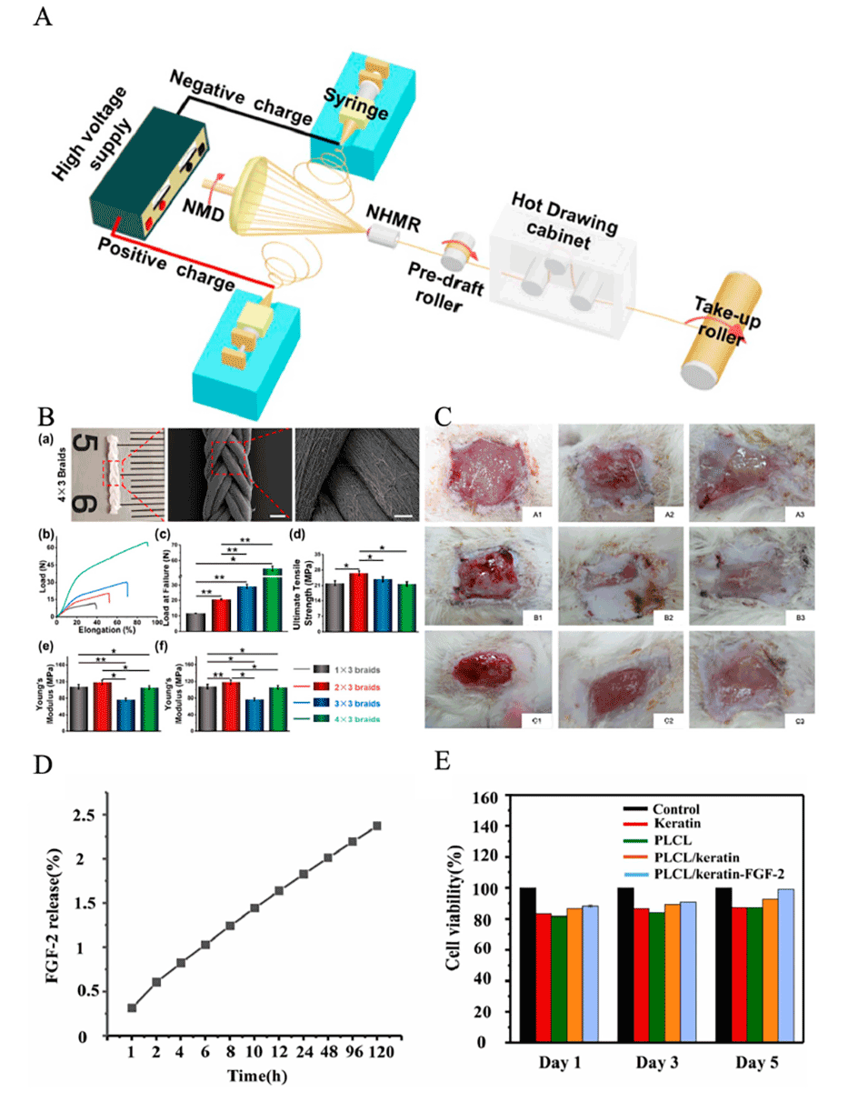
图3:(A)改进的静电纺丝系统的原理图,用于生产PLLA NYs。(B) PLLA的力学性能。(C)移植后1、2、3周创面愈合情况。(D) CCK-8细胞活力测定结果。(E)溶血率定量数据。

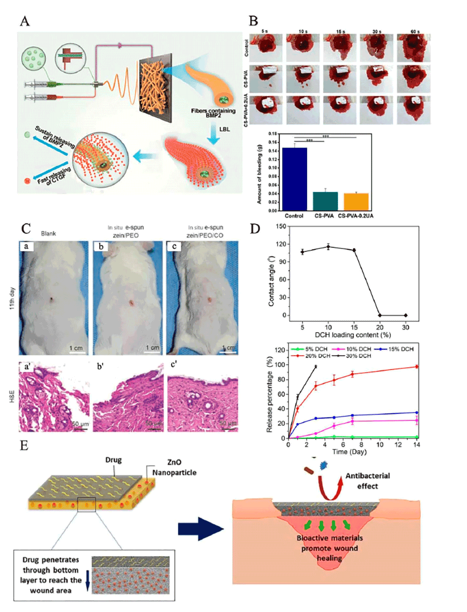
图4:负载生物活性剂的电纺纳米纤维敷料。

图5 电纺纳米纤维/水凝胶复合敷料处理DUs的研制与应用。

图6:电纺双层纳米纤维/水凝胶复合敷料处理DUs的研制与应用。
原文链接:https://doi.org/10.3390/pharmaceutics15092285
Copyright © 2023 专业的静电纺丝设备服务商-15年纳米纤维静电纺丝机生产设备装置厂家,北京永康乐业科技发展有限公司 苏ICP12345678 XML地图
静电纺丝机, 静电纺丝设备, 高压静电纺丝机, 静电纺丝厂家, 静电纺丝量产, 纳米纤维, 静电纺丝纳米纤维,实验室静电纺丝设备,静电纺丝装置价格,纳米纤维静电纺丝机, 静电纺丝纤维膜,静电纺丝实验装置,静电纺丝生产设备,纳米静电纺丝机