研究背景:
在过去几十年中,抗生素的过度使用以及不当排放和在生态系统中的沉积,导致细菌中多重耐药性的急剧出现,对公众健康造成了严重后果。因此,世界卫生组织(WHO)将AMR列为全球十大公共卫生威胁之一,这促使人们研发安全有效的抗菌剂,以应对感染性细菌和日益增长的耐药性问题。
电纺纳米纤维膜(ENMs)因其具有仿生细胞外基质结构、可生物降解、可润湿和透气等特性,已被广泛应用于环境和生物医学领域。近年来,为提高治疗效果,研究人员尝试通过控制纺丝过程来优化膜的微观结构,包括层状、中空和核壳结构等。值得注意的是,除了单喷嘴法外,同轴电纺技术可一步制备核壳结构纳米纤维,能够构建多尺度纤维支架,用于靶向药物递送和组织工程等复杂应用。
近期,南京医科大学陈进教授等人通过同轴静电纺丝技术,将槲皮素稳定的硒纳米颗粒(Qu@SeNPs)和二硫化钼纳米片与聚乙烯醇(PVA)成功混合,制备出具有核壳结构的先进纳米纤维膜,用于对抗耐药细菌。相关研究成果以“Coaxially fabricated electrospinning near-infrared light-responsive nanofibrous membranes for combating drug-resistant bacteria”为题目,发表在期刊《Journal of Hazardous Materials ( IF 11.3 )》上。

本文要点:
1、该研究制备了一种同轴电纺纳米纤维膜(PMLQS ENMs),其由槲皮素稳定的硒纳米颗粒(Qu@SeNPs)和电合成的二硫化钼(MoS₂)纳米片通过同轴电纺技术制成,具有近红外光响应特性,可对抗耐药菌。
2、通过化学还原法制备 Qu@SeNPs;PMLQS ENMs 对耐甲氧西林金黄色葡萄球菌(MRSA)有优异的近红外光响应杀伤效果;细胞毒性和斑马鱼发育毒性低;转录组分析显示其能降低细菌耐药性。
3、该纳米纤维膜通过破坏细菌的离子运输、抗氧化系统、碳水化合物代谢和能量代谢等发挥抗菌作用,还能阻断 MRSA 的 ADI 通路,减少抗生素耐药性的发展,在环境和生物医学领域有巨大应用前景。

图 1. 抗菌聚乙烯醇/二硫化钼/硫辛酸/槲皮素稳定硒纳米颗粒(PMLQS)同轴纳米纤维膜的制备(A);使用 PMLQS 同轴纳米纤维膜通过 808 nm 激光照射进行灭菌(B)。

图2. Qu@SeNPs的TEM和SEM图像(A, B);Qu@SeNPs的元素图(C-F)、紫外可见光谱(G)、红外光谱(H);SeNPs的XRD谱(I),不同浓度下Qu和Qu@SeNPs的抑菌试验(J)。

图 3. 二硫化钼(MoS₂)的透射电镜(TEM)图像(A)、X 射线衍射(XRD)图谱(B)、傅里叶变换红外光谱(FTIR)(C)。不同浓度下二硫化钼(MoS₂)的光热转换循环测试(D)、光热效应(E)和光热图像(F)(功率密度:2.0 W/cm²)。近红外光(NIR)照射和黑暗条件下二硫化钼(MoS₂)的抗菌结果(功率密度:2.0 W/cm²)(G)。

图 4. 所制备纳米纤维膜的透射电镜(TEM)图像:聚乙烯醇(PVA)(A)、聚乙烯醇/硫辛酸(PVA/LA)(B)和聚乙烯醇/二硫化钼/硫辛酸/槲皮素稳定硒纳米颗粒(PMLQS)(C)。所制备纳米纤维膜的扫描电镜(SEM)图像及直径分布:聚乙烯醇(PVA)(D、G)、聚乙烯醇/硫辛酸(PVA/LA)(E、H)和聚乙烯醇/二硫化钼/硫辛酸/槲皮素稳定硒纳米颗粒(PMLQS)(F、I)(比例尺:1 μm,放大倍数:1000 倍)。所制备纳米纤维膜的能量色散光谱(EDS)元素分布图:聚乙烯醇/硫辛酸(PVA/LA)(J-M)、聚乙烯醇/二硫化钼/硫辛酸/槲皮素稳定硒纳米颗粒(PMLQS)(N-S)。

图 5. 聚乙烯醇(PVA)、聚乙烯醇/硫辛酸(PVA/LA)、聚乙烯醇/ 二硫化钼/硫辛酸/槲皮素稳定硒纳米颗粒(PMLQS)在 2 小时内的 DPPH 自由基清除效率(A)。槲皮素(Qu)、硒纳米颗粒(SeNPs)、槲皮素稳定硒纳米颗粒(Qu@SeNPs)及电纺纳米纤维膜(ENMs)的傅里叶变换红外光谱(FT-IR)(B)。电纺纳米纤维膜在 72 小时内的重量吸收曲线(C)和水蒸气透过率(WVTR)(D)。不同浓度下电纺纳米纤维膜的光热效应(功率密度:2.0 W/cm²)(E)及不同功率下的光热效应(F)。聚乙烯醇/二硫化钼/硫辛酸/槲皮素稳定硒纳米颗粒(PMLQS)电纺纳米纤维膜的光热转换循环测试(G)。近红外光照射下膜的光热图像(H)。

图 6. 聚乙烯醇(PVA)、聚乙烯醇/硫辛酸(PVA/LA)、聚乙烯醇/二硫化钼/硫辛酸/槲皮素稳定硒纳米颗粒(PMLQS)在有无近红外光(NIR)照射下的抗菌结果(A)。金黄色葡萄球菌(S. aureus)和耐甲氧西林金黄色葡萄球菌(MRSA)的对照组及经聚乙烯醇/硫辛酸(PVA/LA)和聚乙烯醇/二硫化钼/硫辛酸/槲皮素稳定硒纳米颗粒(PMLQS)纳米纤维膜在有无近红外光照射(功率密度:2.0 W/cm²,时间:10 分钟)处理后的扫描电镜(SEM)图像(B)。耐甲氧西林金黄色葡萄球菌(MRSA)的对照组及与聚乙烯醇/硫辛酸(PVA/LA)和聚乙烯醇/二硫化钼/硫辛酸/槲皮素稳定硒纳米颗粒(PMLQS)纳米纤维膜在有无近红外光照射接触后的共聚焦激光扫描显微镜(CLSM)图像。所有样品在观察前均用钙黄绿素 - AM(绿色)和碘化丙啶(红色)染色 60 分钟。

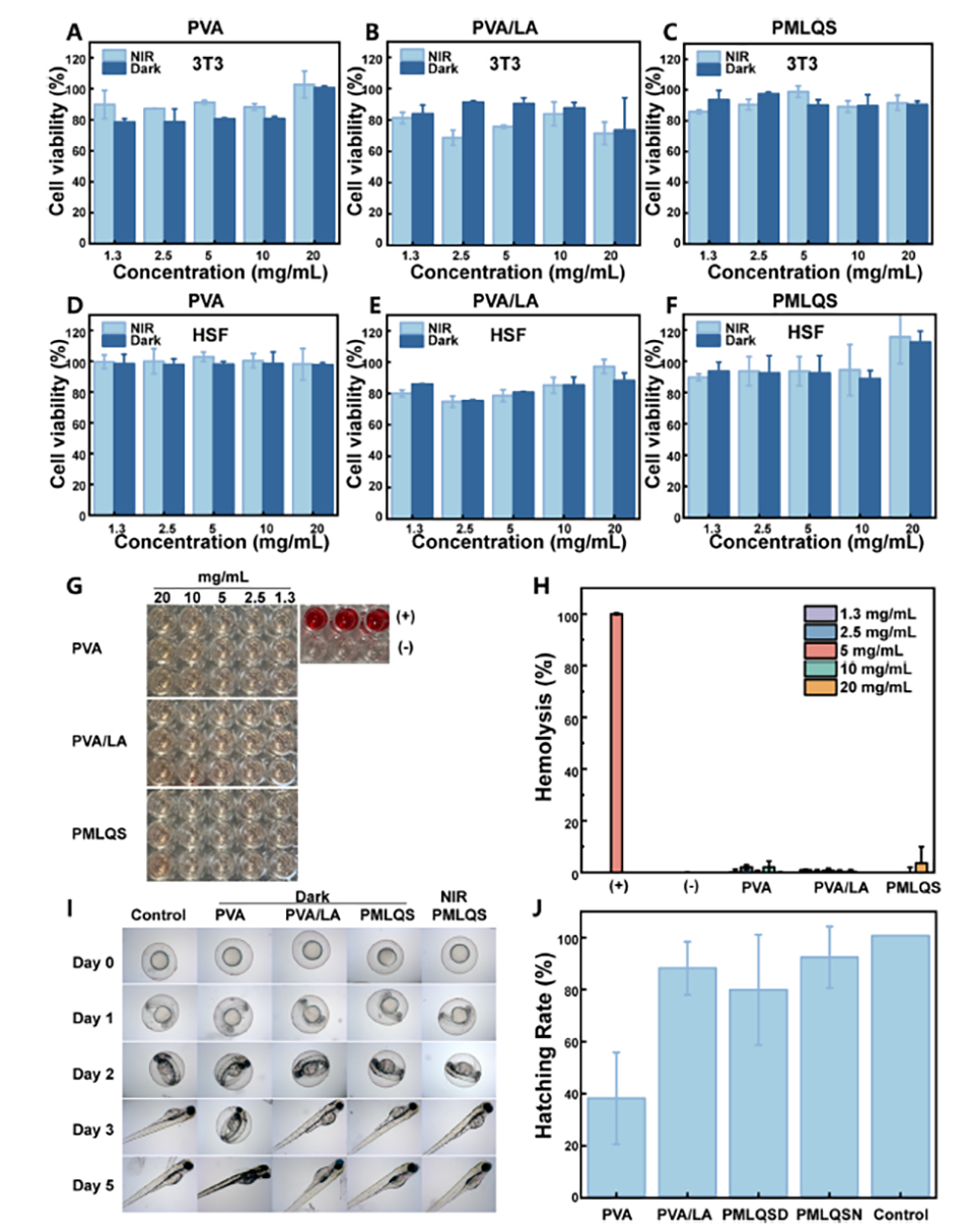
图 7. 3T3-L1 细胞(A-C)和人皮肤成纤维细胞(HSF)(D-F)在暴露于聚乙烯醇(PVA)、聚乙烯醇/硫辛酸(PVA/LA)和聚乙烯醇/二硫化钼/硫辛酸/槲皮素稳定硒纳米颗粒(PMLQS)纳米纤维膜浸出液(有无近红外光照射)24 小时后的细胞毒性。2 小时红细胞溶血试验的图像和结果(G-H)。斑马鱼卵在 5 天内经聚乙烯醇(PVA)、聚乙烯醇/硫辛酸(PVA/LA)和聚乙烯醇/二硫化钼/硫辛酸/槲皮素稳定硒纳米颗粒(PMLQS)(有无近红外光照射)处理后的图像(I)以及 3 天内的孵化率(J)(功率密度:2.0 W/cm²)。
结论
在本研究中,为制备具有调控微观结构的复合电纺纳米纤维膜(ENMs),作者首先通过简单的化学还原法合成了槲皮素稳定的硒纳米颗粒(Qu@SeNPs),并通过熔盐电解法合成了二硫化钼(MoS₂)纳米片。由天然草本成分槲皮素和必需微量元素硒形成的 Qu@SeNPs 具有生物安全性,且具备显著的抗菌和抗氧化特性。随后,通过同轴电纺技术成功制备了具有核壳结构的多功能聚乙烯醇/二硫化钼/硫辛酸/槲皮素稳定硒纳米颗粒(PMLQS)纳米纤维膜。
在近红外光照射下,该纤维支架可产生约 50℃的局部高热,对大肠杆菌、金黄色葡萄球菌和耐甲氧西林金黄色葡萄球菌(MRSA)等模型细菌表现出显著的抗菌效果,能有效抑制其生长。值得注意的是,该纳米纤维膜对革兰氏阳性(G⁺)金黄色葡萄球菌和 MRSA 的抗菌效果优于革兰氏阴性(G⁻)大肠杆菌,具体表现为细菌细胞膜出现明显结构损伤,导致细菌存活率下降。抗菌实验表明,二硫化钼的光热活性在纤维支架中得到较好保留,使构建的纤维支架具备优异的近红外光响应效果,可充分杀灭包括耐药菌 MRSA 在内的测试细菌。
此外,转录组学分析显示,在近红外光照射下,经 PMLQS 纳米纤维膜处理后,MRSA 的灭活涉及离子运输、抗氧化系统、碳水化合物代谢和能量代谢的紊乱。同时,处理后细菌的精氨酸脱亚胺酶(ADI)通路被抑制,这可能延缓抗生素耐药性的发展。
因此,所构建的同轴纤维膜具有良好的透气性和生物相容性,且细胞毒性和斑马鱼发育毒性较低,作为一种集成纳米平台,在食品包装、抗菌伤口敷料等环境和医疗健康领域具有广阔的应用前景。
原文链接:https://doi.org/10.1016/j.jhazmat.2025.138106
Copyright © 2023 专业的静电纺丝设备服务商-15年纳米纤维静电纺丝机生产设备装置厂家,北京永康乐业科技发展有限公司 苏ICP12345678 XML地图
静电纺丝机, 静电纺丝设备, 高压静电纺丝机, 静电纺丝厂家, 静电纺丝量产, 纳米纤维, 静电纺丝纳米纤维,实验室静电纺丝设备,静电纺丝装置价格,纳米纤维静电纺丝机, 静电纺丝纤维膜,静电纺丝实验装置,静电纺丝生产设备,纳米静电纺丝机