研究背景:
天然血管由于其成熟的结构,具有完整的功能,包括弹性、顺应性和优异的抗血栓特性。为了替代受损的血管,血管移植应该模拟自然血管结构来实现这些功能。尽管对天然血管的结构已经进行了深入的研究,但构建一个与天然血管的力学和生物学特性相匹配的小直径血管移植物仍然是一个挑战。

鉴于此,上海工程大学朱同贺教授采用静电纺丝、编织和热诱导相分离(TIPS)技术制备了一种分层血管移植物,并将其命名为EBT血管移植物(EBTVG)。结果表明,EBTVG结合了不同的结构优势、生物力学性能和可靠的生物相容性,显著促进血管内皮细胞(VECs)和血管平滑肌细胞(VSMCs)的稳定和再生,稳定血液微环境。相关研究成果以“Fabric-enhanced Vascular Graft with Hierarchical Structure for Promoting The Regeneration of Vascular Tissue”为题目,发表在期刊《Advanced Healthcare Materials》上。
本文要点:
1、该研究介绍了一种具有多层次结构的织物增强型血管移植物,旨在促进血管组织的再生。
2、该移植物由生物相容性聚己内酯纤维和聚己内酯薄膜构成,具有优异的机械性能和生物相容性。
3、研究结果表明,这种移植物在兔子颈动脉的植入实验中表现出良好的血液相容性和组织再生能力。这种具有多层次结构的移植物有望成为血管再生医学领域的重要应用。
织物的分层结构如何增强维管组织的再生?
1、织物增强血管移植物(EBTVG)由多层组成,包括编织PLGA织物、静电纺PEFUU纤维和PEFUU基质,模拟天然血管的三层结构。这种结构促进细胞浸润和组织形成,对组织再生至关重要。
2、移植物相互连接的孔隙结构有助于宿主细胞的早期募集,促进组织形成和再生。
3、分层结构为内皮细胞的粘附和增殖提供了活性位点,促进细胞分化和增殖,这对组织再生至关重要。

图1 (a) EBTVG血管移植物的制备过程及(b)血管组织在体内的潜在恢复机制。

图2 (a) EVG、EBVG和EBTVG的数码照片;(b)的SEM横截面图像EBTVG:静电纺丝、编织、TIPS结构;(c) EBTVG扩展和恢复期间的数码照片;(d)EBTVG在压缩和恢复过程中的数字照片;(e) - (g)EVG、EBVG、EBTVG的水接触角、孔隙度和膨胀度比值;(h) FA、PEUU和PEFUU的FTIR光谱。

图3 (a) EVG、EBVG和EBTVG从开始到断裂的径向应力-应变曲线;(b)缝合强度;(c)10%应变时的模量;(e)应力松弛曲线;(d) EVG、EBVG和EBTVG的10条拉伸周期曲线;(e)应力松弛保留率;(f) EVG抗弯曲试验;(g) EBVG抗弯曲试验。

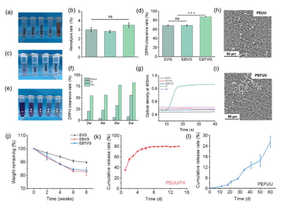
图4 (a)溶血实验数码照片;(b)溶血率;(c)抗氧化实验数码照片;(d) DPPH清除率;(e)降解溶液在不同时间的抗氧化照片;(f)降解液抗氧化实验数据;(g)再钙化试验结果;(h, i)血小板粘附的SEM图像;(j)降解后EVG、EBVG和EBTVG在不同时间点的质量损失率;(k) PEUU/FA纤维中FA的累积释放率;(l) PEFUU纤维中FA的累积释放率。

图5 (a)与盖片浸出液(CTR)共培养7天后的活/死染色图像PEUU、PEUU/FA、PEFUU纤维膜;(b)分别与膜浸出液(CTR)、PEUU、PEUU/FA和PEFUU纤维膜共培养7 d后huvec的存活率;(c)40 μg LPS刺激12小时后的活/死染色图像;(d) 40 μg LPS刺激12 h后紫外吸收;(e) 40 μg LPS刺激12小时后huvec的存活率。

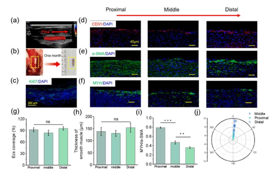
图6 (a)植入后1个月超声图像;(b)植入术后一个月的数码照片;(c) Ki67和DAPI的荧光染色图像;(d) CD31和DAPI的荧光染色图(e) α-SMA和DAPI的荧光染色图;(f) MYH/DAPI荧光染色图像;(g)不同部位内皮细胞覆盖;(h)不同体位平滑肌厚度;(i) MYH/α-SMA在不同位置的比值;(j)平滑肌在不同位置的方向。
原文链接: https://doi.org/10.1002/adhm.202302676
Copyright © 2023 专业的静电纺丝设备服务商-15年纳米纤维静电纺丝机生产设备装置厂家,北京永康乐业科技发展有限公司 苏ICP12345678 XML地图
静电纺丝机, 静电纺丝设备, 高压静电纺丝机, 静电纺丝厂家, 静电纺丝量产, 纳米纤维, 静电纺丝纳米纤维,实验室静电纺丝设备,静电纺丝装置价格,纳米纤维静电纺丝机, 静电纺丝纤维膜,静电纺丝实验装置,静电纺丝生产设备,纳米静电纺丝机