
导读:
近日,上海工程大学朱同贺教授团队与复旦大学徐晨博士团队合作,开发了结合功能重塑和长期抗炎反应的支架,在心血管系统损伤修复方面取得了突破。相关研究成果以“ Durable Immunomodulatory Nanoffber Niche for the Functional Remodeling of Cardiovascular Tissue”为题目,发表于期刊《ACS Nano》上。
本文要点:
1、开发了一种耐久的免疫调节纳米纤维(DINN),用于心血管组织的功能重塑。
2、DINN结合了生物相容性和持久的抗炎反应,通过促进细胞浸润和组织重塑来修复心血管系统的损伤。
3、研究人员设计了两种DINN变体,分别用于血管支架和心脏贴片,通过体内实验展示了它们的治疗效果。
4、这些发现为心肌组织的恢复提供了重要启示,为心血管组织修复领域的进展提供了新的方向。
一张图看懂全文:

DINN如何促进细胞浸润和组织重塑,这对于促进心肌组织恢复有什么意义?
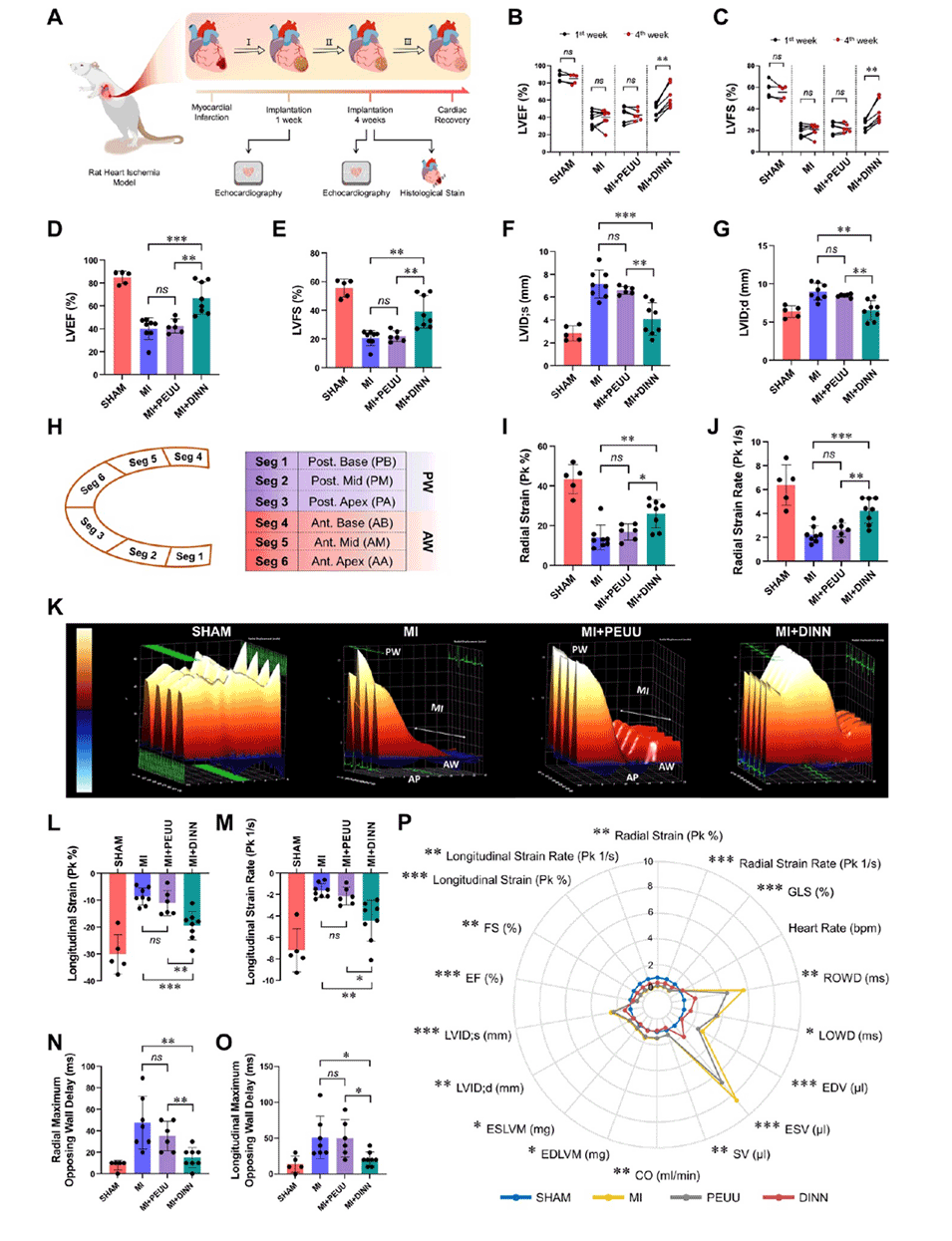
DINN随着 salvianic acid A(SA)的持续释放逐渐分解,抑制炎症细胞的迁移和趋化作用,同时增加血管生成基因的表达。这创造了有利于细胞浸润和组织重塑的微环境,促进心肌组织的恢复。DINN还提供机械支撑,减少心壁的机械应力,并促进梗死区和非梗死区之间心肌的同步运动。此外,DINN对 salvianic acid A 分子的持续释放至少120天,确保了SA的稳定释放和生物活性,可以有效解决当前可降解聚合物支架临床效果不佳的核心挑战。这些发现表明,DINN在修复心血管组织方面具有巨大潜力,可作为多功能药剂。

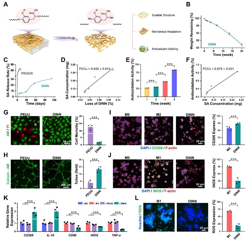
图1 合成的PCHU-D弹性体和DINN纤维性能。

图2 DINN的降解,SA的释放和体外细胞相容性。

图3:植入DINN可改善心肌梗死后大鼠心功能。

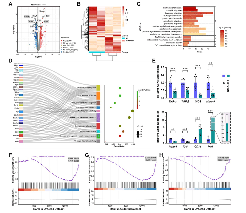
图4:DINN在转录组水平上影响心脏病理过程。

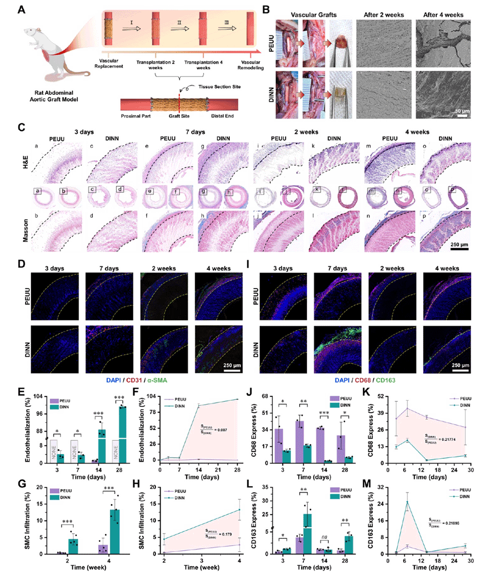
图5:大鼠腹主动脉原位重构的评价。
原文链接:https://doi.org/10.1021/acsnano.3c09692
Copyright © 2023 专业的静电纺丝设备服务商-15年纳米纤维静电纺丝机生产设备装置厂家,北京永康乐业科技发展有限公司 苏ICP12345678 XML地图
静电纺丝机, 静电纺丝设备, 高压静电纺丝机, 静电纺丝厂家, 静电纺丝量产, 纳米纤维, 静电纺丝纳米纤维,实验室静电纺丝设备,静电纺丝装置价格,纳米纤维静电纺丝机, 静电纺丝纤维膜,静电纺丝实验装置,静电纺丝生产设备,纳米静电纺丝机